Gvg derivation of Boost converter

Ming Sun

Ming Sun / November 29, 2022

13 min read––– views

Step 1 - construct small-signal equations

Boost power stage block diagram
Fig. 1Boost power stage block diagram[1]

Voltage-second balance equation

Fig. 1 shows a synchronous Boost power stage, where it contains a low side switch S1 and a high side switch S2.

For the inductor, we can write the voltage-second balance as[1]:

`L{dI}/{dt} = D*V_g + D^'*(V_g-V) = V_g - D^'*V`
(1)

Where, I is the inductor current, Vg is the Boost converter's input voltage, and V is Boost converter's output voltage Vout. Next, let us perturb and linearize Eq. 1 by introducting the small signal perturbation as:

`L{d(I+hat(i))}/{dt} = V_g + hat(v)_g - D^'*(V+hat(v))`
(2)

Here we are trying to derive the transfer function of Gvg. As a result, we can assume D is constant. Removing the DC terms from Eq. 2, we have:

`L{dhat(i)}/{dt} = hat(v)_g - D^'*hat(v)`
(3)

Eq. 3 can be written in s domain as:

`sL*hat(i) = hat(v)_g - D^'*hat(v)`
(4)

charge balance equation

For the capacitor, we can write the charge balance as[1]:

`C{dV}/{dt} = D^'*I-V/R`
(5)

Next, let us perturb and linearize Eq. 5 by introducting the small signal perturbation as:

`C{d(V+hat(v))}/{dt} = D^'*(I+hat(i))-(V+hat(v))/R`
(6)

Removing the DC terms from Eq. 6, we have:

`C{dhat(v)}/{dt} = D^'*hat(i) - hat(v)/R`
(7)

Eq. 7 can be written in s domain as:

`sC*hat(v) = D^'*hat(i) - hat(v)/R`
(8)

Step 2 - solve the Gvg in Matlab

The Matlab script used to derive the Gvg transfer function is as shown below:

Gvg_boost.m
clc; clear; close all;

syms s
syms v i vg
syms R L C V Dp
syms Gvg Gig

eqn1 = s*L*i == vg - Dp*v;
eqn2 = s*C*v == Dp*i - v/R;
eqn3 = Gvg == v/vg;
eqn4 = Gig == i/vg;

results = solve(eqn1, eqn2, eqn3, eqn4, [v i Gvg Gig]);

Gvg = simplify(results.Gvg)
Gig = simplify(results.Gig)

Fig. 2 shows the Gvg derived result from Matlab.

Gvg derived result from Matlab
Fig. 2Gvg derived result from Matlab

From Fig. 2, we have:

`G_{vg} = 1/D^' * 1/{1+s*L/(RD^('2)) + (LC)/D^('2)*s^2}`
(9)

Simplis for verification of Gvg transfer function

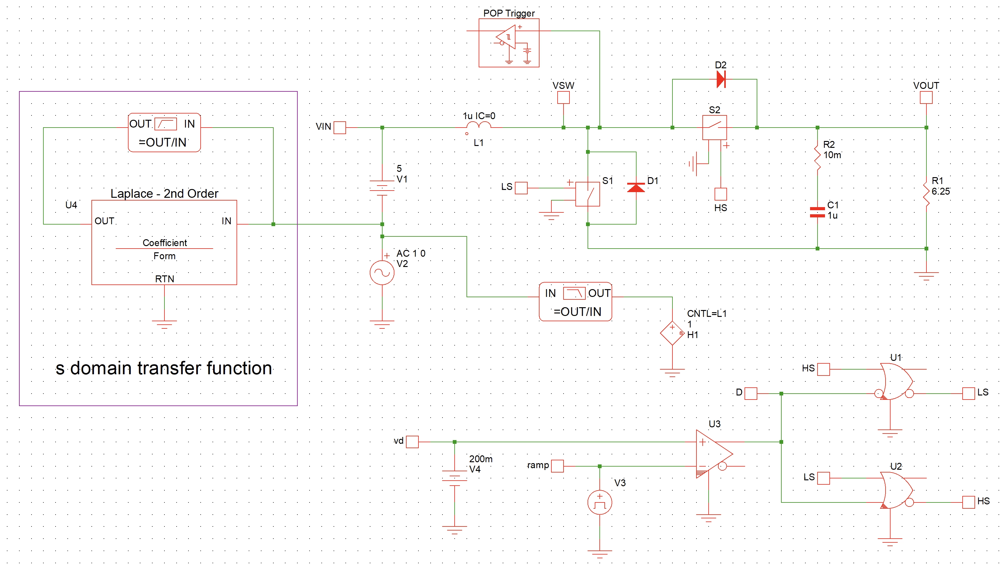
To simulate Gvg transfer function in Simplis, the open loop Boost converter model is as shown in Fig. 3.

Open-loop Boost converter model for Gvg simulation
Fig. 3Open-loop Boost converter model for Gvg simulation

To set the property of the Laplace Transfer Function block, Eq. 9 can be re-written as:

`G_{vg} = 1/D^' * 1/{1+s*L/(RD^('2)) + (LC)/D^('2)*s^2} = D^'/(LC) * 1/{D^('2)/(LC)+s/(RC) + s^2}`
(10)

We can plug in the inductor, capacitor, resistor, and D' values into Eq. 10. We have:

`G_{vg} = D^'/(LC) * 1/{D^('2)/(LC)+s/(RC) + s^2} = 800G* 1/(640G + 160k*s + s^2)`
(11)

Based on Eq. 11, the property of the 2nd-order Laplace Transfer Function is as shown in Fig. 4.

2nd-order Laplace Transfer Function block property
Fig. 42nd-order Laplace Transfer Function block property

The Simplis simulation results are as shown in Fig. 5. From Fig. 5, we can see that the mathematical Laplace transfer function matches with the AC simulation results of Gvg very well.

Simulation results comparison between mathematical derivation and AC analysis
Fig. 5Simulation results comparison between mathematical derivation and AC analysis

Gig verification

From Fig. 2, the Gig transfer function can be written as:

`G_{ig} = 1/(RD^('2))*(1+sRC)/(1+s*L/(RD^('2)) + s^2*(LC)/(D^('2)))`
(12)

To verify the Gig transfer function, the Simplis test bench can be modified as shown in Fig. 6.

Gig test bench in Simplis for Boost converter
Fig. 6Gig test bench in Simplis for Boost converter

To set the property of the Laplace Transfer Function block, Eq. 12 can be re-written as:

`G_{ig} = 1/(RD^('2))*(1+sRC)/(1+s*L/(RD^('2)) + s^2*(LC)/(D^('2))) = 1/(RLC) * (1+sRC)/((D^('2))/(LC)+s/(RC) + s^2)`
(13)

We can plug in the inductor, capacitor, resistor and Vg values into Eq. 13. We have:

`G_{ig} = 1/(RLC) * (1+sRC)/((D^('2))/(LC)+s/(RC) + s^2 = 160G*(1+s*1µ)/(640G+s*160k+s^2)`
(14)

Based on Eq. 14, the property of the 2nd-order Laplace Transfer Function is as shown in Fig. 7.

2nd-order Laplace Transfer Function block property for Gig simulation
Fig. 72nd-order Laplace Transfer Function block property for Gig simulation

The Simplis simulation results are as shown in Fig. 9. From Fig. 9, we can see that the mathematical Laplace transfer function matches with the AC simulation results of Gig.

Gig comparison between mathematical derivation and AC analysis
Fig. 8Gig comparison between mathematical derivation and AC analysis

References and downloads

[1] Fundamentals of power electronics - Chapter 2

[2] Open-loop Boost converter model for Gvg simulation in Simplis - pdf

[3] Open-loop Boost converter model for Gvg simulation in Simplis - download

[4] Open-loop Boost converter model for Gig simulation in Simplis - pdf

[5] Open-loop Boost converter model for Gig simulation in Simplis - download


HomeWikis
SnippetsAbout
Google ScholarLinkedIn