Open loop Buck converter in Simplis

Ming Sun

Ming Sun / November 28, 2022

17 min read––– views

Setting up Simplis as the default simulator[1]

Go to File => Options => General.... Then choose SIMPLIS as the Initial Simulator. Then click OK to apply the change.

Simplis options

Import the corresponding components

First, let us try to import the following components to the schematic.

Step 1 - import corresponding components
Fig. 1Step 1 - import corresponding components

Connect and wiring

Next, let us connect the components as shown in Fig. 2.

Step 2 - connect and wiring
Fig. 2Step 2 - connect and wiring

Add Terminal

To reduce the number of wires on the schematic, we can use Terminal to connect the same nets as shown in Fig. 3.

Step 3 - add terminal
Fig. 3Step 3 - add terminal

Reconfig NOR2 gate

Double click U1 (NOR2 gate) and change one of its input to be the inverted logic input as shown in Fig. 4.

Step 4 - add one inverter logic input for U1 NOR2 gate
Fig. 4Step 4 - add one inverter logic input for U1 NOR2 gate

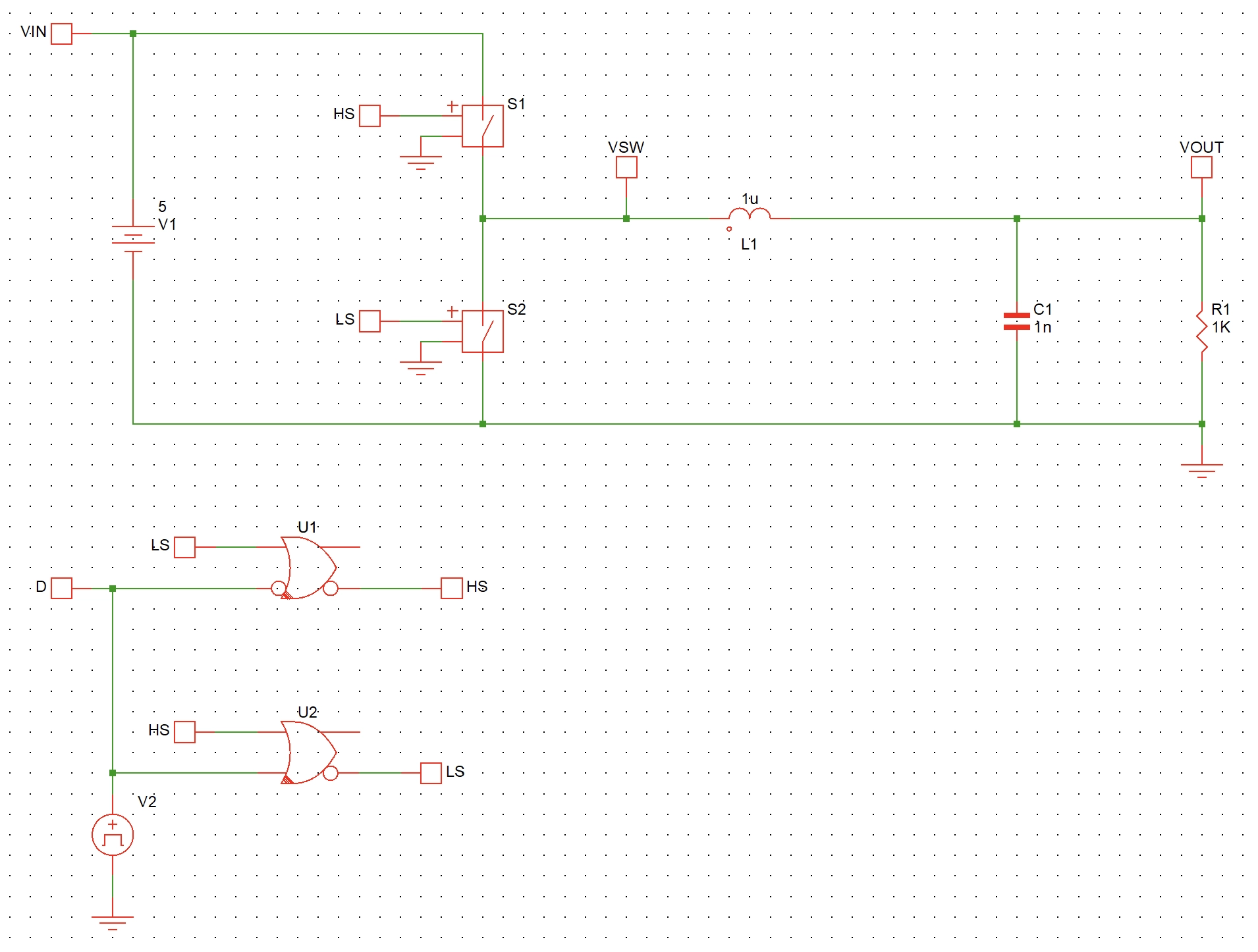
Connect the driver with BBM architecture

Basically, we are trying to create a simple driver with BBM function. BBM means Break-before-make, which is a widely used technique in power stage driver design to prevent the shoot-through current between the high-side and low-side power FETs.

The schematic is as shown in Fig. 5. When D is equal to logic 1, LS will be set to logic 0, regardless the state of HS. As a result, the low side power FETs S2 is first turned off. When both LS and D are at logic 0, HS will be set to logic 1 and high side power FETs S1 will be turned on.

Step 5 - connect the driver with BBM architecture
Fig. 5Step 5 - connect the driver with BBM architecture

Change component properties

Let us change the component properties as shown in Fig. 6.

Step 6 - modify capacitor and resistor values
Fig. 6Step 6 - modify capacitor and resistor values

For power FETs S1 and S2, let us change the properties as shown in Fig. 7. Basically, when S1 and S2 are on, the Rdson is set to be 1mΩ. When S1 and S2 are off, the off state impedance is set to be 10GΩ.

Step 7 - modify S1 and S2 properties
Fig. 7Step 7 - modify S1 and S2 properties

Next, let us modify the waveform generator's properties as shown in Fig. 8. Here, we set it to be a pulse, with 5V amplitude, 1MHz switching frequency and 20% duty cycle.

Step 8 - modify waveform generator properties
Fig. 8Step 8 - modify waveform generator properties

Choose Transient simulation

Let us run a transient simulation first. Go to Simulator => Choose Analysis...

Step 9 - setting up Transient simulation
Fig. 9Step 9 - setting up Transient simulation

Then click the run button. An error has occured and complains about the ground reference for the NOR2 gate.

Step 10 - error message
Fig. 10Step 10 - error message

To solve this error, let us double click the NOR2 gate and add one ground reference terminal by setting the Ground Ref property to Y.

Step 11 - add ground ref terminal for NOR2 gate
Fig. 11Step 11 - add ground ref terminal for NOR2 gate

Next, let us connect the ground ref terminal to the actual ground. The updated schematic is as shown in Fig. 12.

Step 12 - connect NOR2 gate ground ref terminal to the actual ground
Fig. 12Step 12 - connect NOR2 gate ground ref terminal to the actual ground

Click the Run button again and we see that there is no error message pop up.

View transient simulation waveform

At the tool bar, click the Probe Voltage (interactive) button and then click the VOUT net.

Step 13 - Probe Voltage (interactive)
Fig. 13Step 13 - Probe Voltage (interactive)

From the command shell, it complains that there is no simulation data available for VOUT net.

Step 14 - warning message from the command shell window
Fig. 14Step 14 - warning message from the command shell window

To solve this, in the transient simulation analysis window, let us choose All for the Save options as shown in Fig. 15.

Step 15 - save all transient waveforms in the simulation settings
Fig. 15Step 15 - save all transient waveforms in the simulation settings

Then click the Run button. The transient simulation results are as shown in Fig. 16.

Step 16 - Transient simulation results
Fig. 16Step 16 - Transient simulation results

Notice that VSW goes to GV during the dead time. This is because that for the ideal switch S1 and S2, during the dead time since both of them are off, there is no path available for the inductor to flow. To solve this issue, let us add two diodes in parallel with power FETs S1 and S2 switches as shown in Fig. 17.

Step 17 - connect two diodes in parallel with S1 and S2 switch
Fig. 17Step 17 - connect two diodes in parallel with S1 and S2 switch

The properties of the diode D1 and D2 are as shown in Fig. 18.

Step 18 - diode properties
Fig. 18Step 18 - diode properties

Run the simulation again and the simulation results are as shown in Fig. 19.

Step 19 - transient simulation results
Fig. 19Step 19 - transient simulation results

For a Buck converter with 5Vin and 20% duty cycle, its output voltage in CCM can be calculated as 5V*20%=1V, which matches with the simulated results as shown in Fig. 19.

References and materials

[1] SIMPLIS Tutorial

[2] Open loop Buck converter model in Simplis - download

[3] Open loop Buck converter model - pdf


HomeWikis
SnippetsAbout
Google ScholarLinkedIn